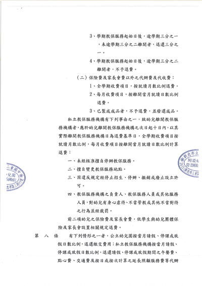
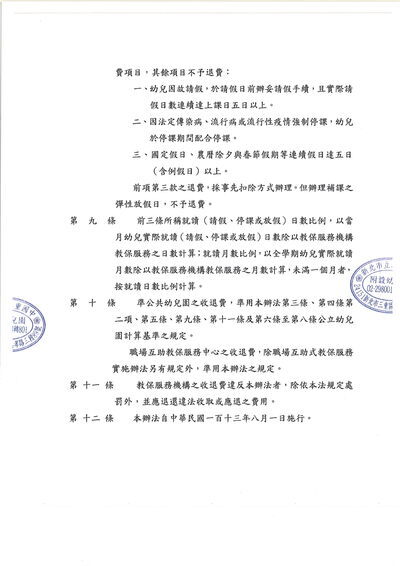
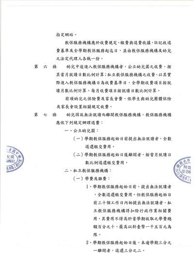
《公告》114學年度第2學期收退費基準及減免收費規定114.12.20
跳到主要內容區
:::

 

新北市立二重國民中學
New Taipei Municipal Er Chong Junior High School

校園網站

 

:::

活動宣導

:::

《公告》114學年度第2學期收退費基準及減免收費規定114.12.20

圖片說明
《公告》114學年度第2學期收退費基準及減免收費規定114.12.20
圖片說明
《公告》114學年度第2學期收退費基準及減免收費規定114.12.20
圖片說明
《公告》114學年度第2學期收退費基準及減免收費規定114.12.20
圖片說明
《公告》114學年度第2學期收退費基準及減免收費規定114.12.20
圖片說明
《公告》114學年度第2學期收退費基準及減免收費規定114.12.20
瀏覽數:
登入成功